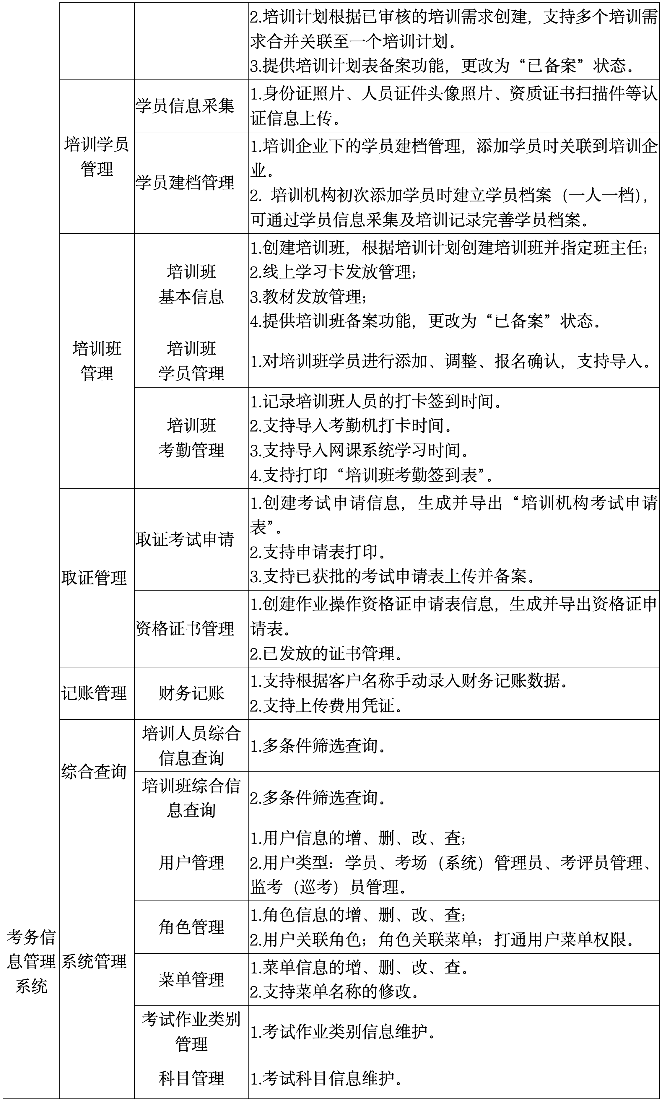
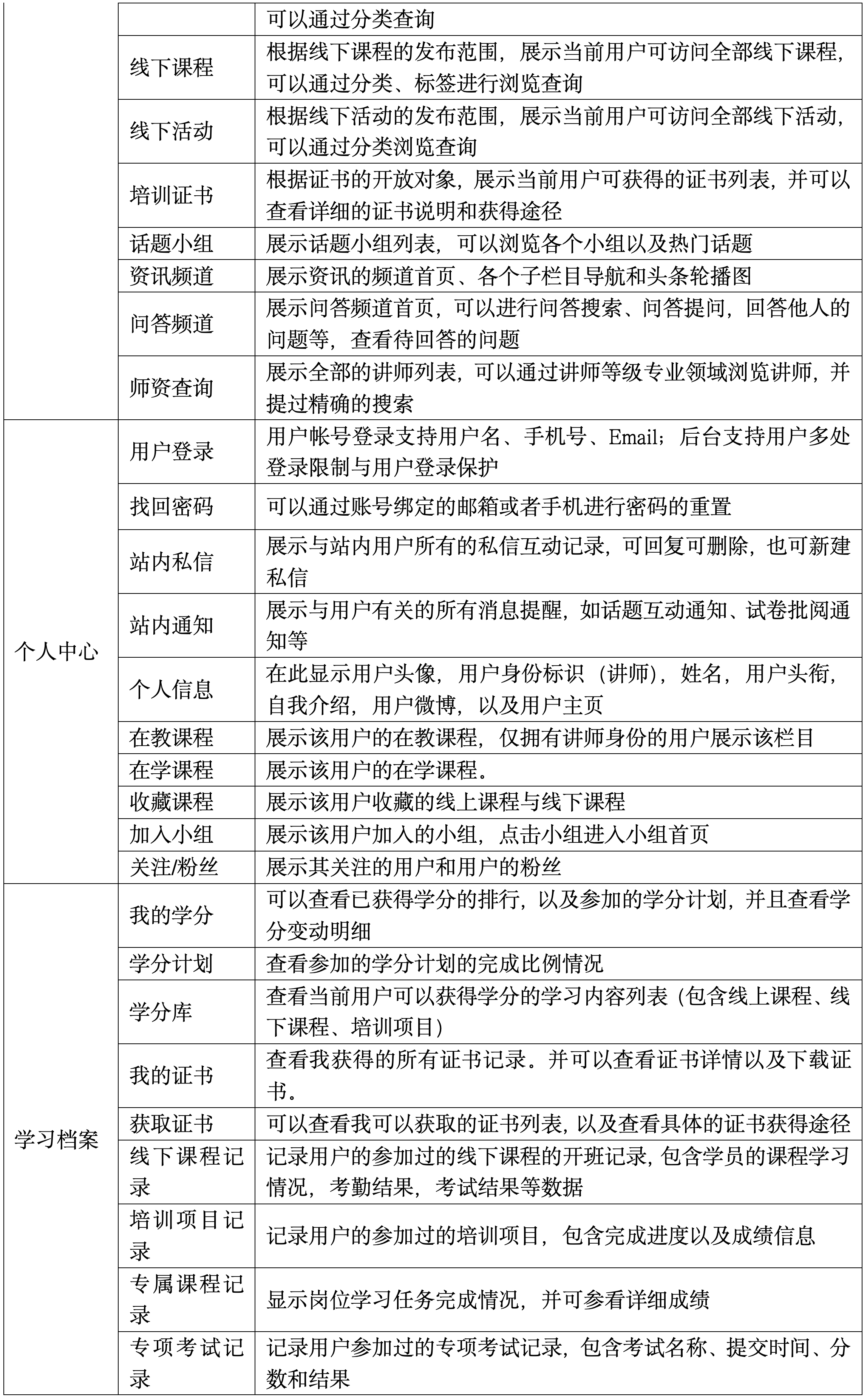
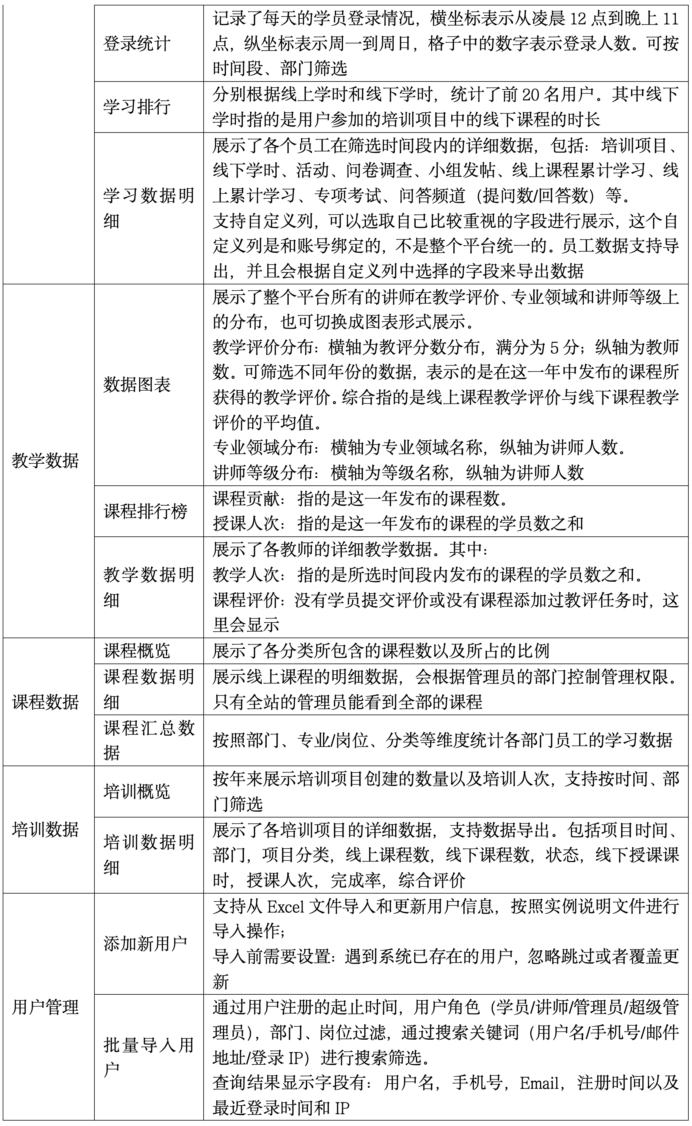
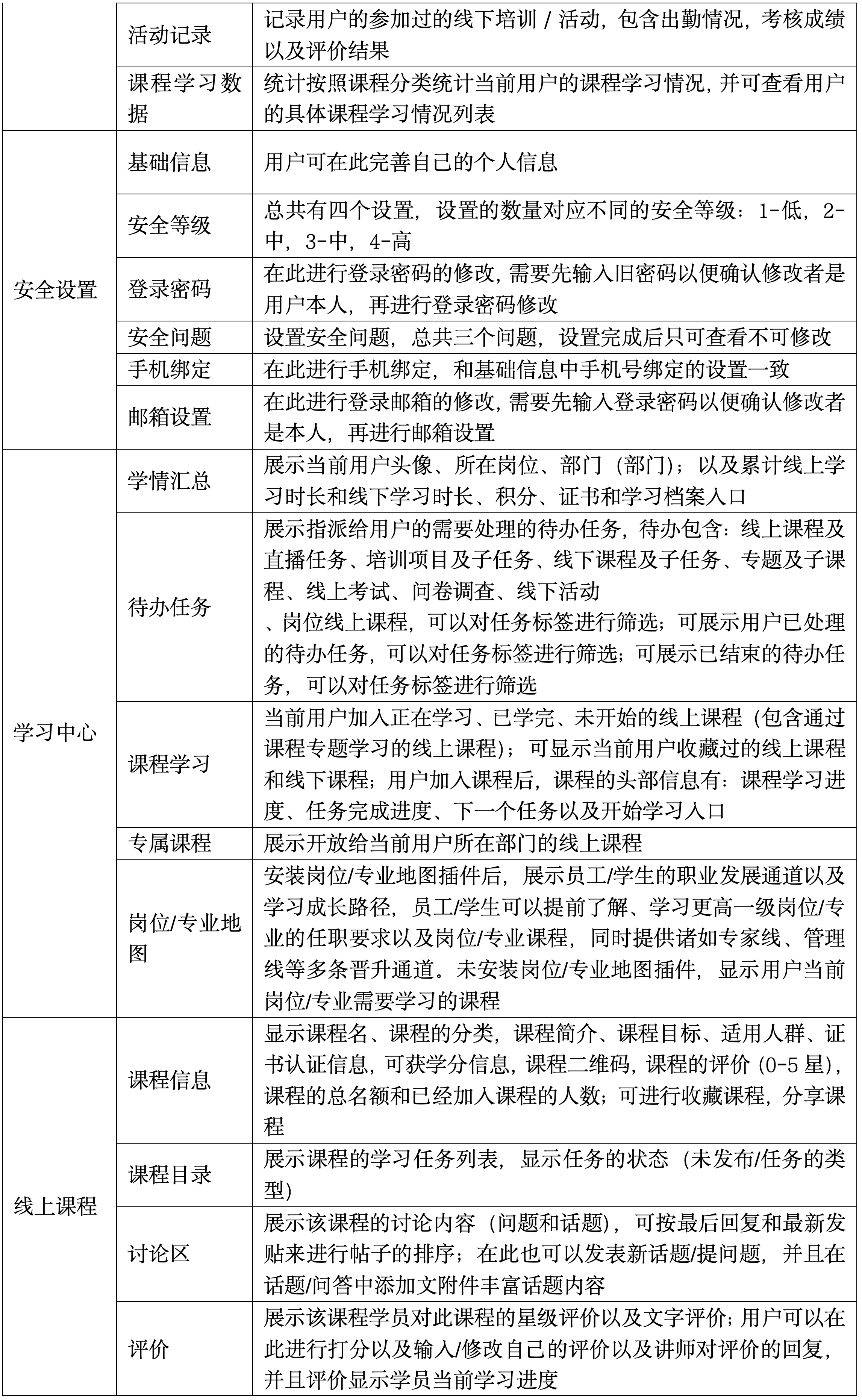
ÈËÉú¾ÍÊDz«
Ê×Ò³
¹«Ë¾¸Å¿ö
ÈËÉú¾ÍÊDz«¼ò½é
ÆóÒµÎÄ»¯
¿Æ¼¼Ð§¹û
רÀûÊÖÒÕ
ÉùÓþ×ÊÖÊ
²úÆ·ÖÐÐÄ
»¯¹¤Çå¾²ÊÖÒÕ
»¯¹¤Éú²úÇå¾²ÏßÉÏÍøÂçѧϰƽ̨¡¢ÐÅÏ¢î¿ÏµÆ½Ì¨Èí¼þ
Σ»£»£»£»£»¯¹¤ÒÕÌØÖÖ×÷ÒµÉóºËȡ֤װÖÃ
ͨÓÃÇå¾²ÌØÖÖ×÷ÒµÖ°Ô±Çå¾²Éú²úÅàѵ¼°ÉóºËȡ֤װÖÃ
»¯¹¤Çå¾²Ðû½Ì¡¢ÌåÑé¡¢¹¤ÉËÔ¤·À¸öÌå·À»¤ÊµÑµ
µä·¶Í¨Óû¯¹¤µ¥Î»ÊÖÒÕ²Ù×÷ʵѵ
µä·¶»¯¹¤×°±¸²ðװʵѵװÖÃ
»¯¹¤ÒÇ±í¼°×Ô¶¯»¯
»¯¹¤ÊµÑé×°ÖÃ
Àú³Ì¿ØÖÆÊµÑé×°ÖÃ
µä·¶»¯¹¤Éú²úÁ÷³ÌÊÖÒÕʵѵװÖÃ
È«Á÷³Ì°ëʵÎï·ÂÕæ¹¤³§
ʯÓÍ¿ª²É
ÏîÄ¿°¸Àý
Àֳɰ¸Àý
ÐÂÎÅÖÐÐÄ
¹«Ë¾ÐÂÎÅ
ÐÐÒµ×ÊѶ
ÐÐÒµ¹æÔò±ê×¼
·þÎñ´óÌü
ÁªÏµÈËÉú¾ÍÊDz«
ÓÑÇéÅþÁ¬
»¯¹¤Éú²úÇå¾²ÏßÉÏÍøÂçѧϰ¼°ÐÅÏ¢î¿Ïµ¿Õ¼äϵͳ¹¦Ð§Ä£¿£¿£¿£¿£¿£¿éÏÈÈÝ
ʱ¼ä£º2024-09-06 15:59:50 ä¯ÀÀ´ÎÊý£º341
1¡¢
ÏßÉÏÊý×ÖÍøÂçѧϰ¿Õ¼äϵͳƽ̨£¨º¬µçÄԶ˺ÍÊÖ»ú¶Ë£©
ÏßÉÏÊý×ÖÍøÂçѧϰ¿Õ¼äΪԺУѧÉúʵ¼ù½Ìѧ¼°ÆóÒµÔ±¹¤µÄÊÖÒÕÅàѵÌṩÏßÉÏѧϰƽ̨¼°ÏßÉÏѧϰ×ÊÔ´£¬£¬£¬Ö´ÐÐÐÅÏ¢ÖÎÀí¿Õ¼äÏ·¢µÄ½ÌÓýÏîÄ¿ÖеÄÏßÉÏѧϰ²¿·Ö£¬£¬£¬¶ÔѧԱ¡¢½ÌÅàÍýÏë¡¢¿¼ÊÔ²âÆÀ¡¢½ÌÅ൵°¸¡¢Åàѵʦ¡¢Åàѵ×ÊÔ´¾ÙÐÐÓÐÓÃÖÎÀí£¬£¬£¬ÔÚÆ½Ì¨¹¦Ð§ÐÔ¼°Ñ§Ï°×ÊÔ´ºÏ¹æÐÔµÈά¶ÈÖÜȫ֪×ãÕþ²ßÒªÇ󣬣¬£¬²¢Äܹ»Í¨¹ýÏßÉÏѧϰ¿Õ¼äµÄ³£Ì¬ÔËÓªÊÖ¶ÎÌá¸ßԺУѧԱ¼°ÆóÒµÖ°¹¤Ñ§Ï°ÅàѵÒâÔ¸¼°ÉóºË¼°¸ñÂÊ¡£¡£¡£
°²ÅŵÄSaaSÔÆ·þÎñÊý×Ö»¯ÍøÂçѧϰÖÎÀíÆ½Ì¨£¨½ÌÓýÅàÑµÔÆ£©£¬£¬£¬Îª¸÷ԺУ¡¢Ô°Çø¼°ÆóÒµ»®·Ö½¨Éè×ÔÁ¦·ÖÕ¾µã£¬£¬£¬½¨Éè¸÷ԺУ¡¢Ô°Çø¼°ÆóÒµ»ùÓÚÔÆ·þÎñµÄPC¶ËºÍÊÖ»ú¶ËÁªºÏÍøÂçѧϰ½ÌÅàÆ½Ì¨£¬£¬£¬¼¯³É¡°¿Î¼þ¡¢Ìâ¿â¡¢·ÂÕæÏîÄ¿¡±µÈ¶àÖÖÀàÐ͵ÄÅàѵ×ÊÔ´£¬£¬£¬½¨ÉèÍøÐ£ÐéÄ⻯Åàѵ»ùµØ£¬£¬£¬¹¹½¨ÍøÐ£ÍøÂç½ÌÅàϵͳÖÎÀíÆ½Ì¨£¬£¬£¬ÊµÏÖÈ˲Å×÷ÓýϵͳµÄÓ¦ÓÃÂ䵨£¬£¬£¬ÊµÏÖ¡°ÊèÉ¢Åàѵ¡¢¼¯ÖÐÖÎÀí¡±µÄЧ¹û£¬£¬£¬È·±£Ê±Ê±ÄÜѧ¡¢Ëæ´¦¿Éѧ£¬£¬£¬¸üºÃÌáÉýѧԱ½ÌÅà¡¢¸ÚλÁ·±øµÈÐÅÏ¢»¯Ë®Æ½¡£¡£¡£
ΪʵÏÖ½ÌÅàÄÚÈݵÄÓ¦ÓÃÂ䵨ºÍ½ÌÅೡ¾°Ó¦Ó㬣¬£¬½¨ÉèÔÆ·þÎñÍøÂç½ÌÅàϵͳÖÎÀíÆ½Ì¨£¬£¬£¬¸Ãƽ̨½«×°ÖøÚλʤÈÎÁ¦±ê×¼ºÍ¶àÖÖ½ÌÅà×ÊÔ´Èںϣ¬£¬£¬ÊµÏÖѧԱÅàѵÊÂÇéµÄ¡°ÖªÊ¶ÖÎÀíϵͳ»¯¡¢Ñ§Ï°ÍýÏëϵͳ»¯¡¢¸ÚλÅàѵϵͳ»¯¡¢Ä¿µÄ¼¤ÀøÏµÍ³»¯¡¢Ð§¹ûÆÀ¹Àϵͳ»¯¡±¡£¡£¡£Æ½Ì¨ÌṩPC¶ËºÍÒÆ¶¯APPË«ÖÕ¶ËÓ¦Ó㬣¬£¬¾ß±¸¡°Ñ§¡¢Á·¡¢¿¼¡¢Åà¡¢¹Ü¡±Îå´ó¹¦Ð§ÏµÍ³£¬£¬£¬¼¯³É¡°¿Î¼þ¡¢Ìâ¿â¡¢·ÂÕæÏîÄ¿¡±µÈ¶àÖÖÀàÐ͵ÄÅàѵ×ÊÔ´¡£¡£¡£ÊµÏÖѧԱµÄʱʱÄÜѧ¡¢Ëæ´¦¿Éѧ£¬£¬£¬Ö¼ÔÚ»º½â¹¤½Ìì¶Ü¡¢¹¤Ñ§Ã¬¶Ü£¬£¬£¬ÒÔ±ã¸üºÃµÄÌáÉýÖ°¹¤½ÌÓý¡¢¸ÚλÁ·±ø¡¢Ô±¹¤Ñ§Ï°ºÍÅàѵÖÎÀíÐÅÏ¢»¯Ë®Æ½¡£¡£¡£ÊµÏÖÇå¾²/ÊÖÒÕ¡¢ÏßÉÏ/ÏßÏ¡¢·ÂÕæ/ʵ²Ù¡¢Àú³Ì/î¿ÏµËÄÈںϵϝ¹¤ÊÖÒÕ½ÌÓýÅàѵÐÂģʽ¡£¡£¡£
ÏßÉÏÊý×ÖÍøÂçѧϰ¿Õ¼äÈí¼þ¹¦Ð§Ä£¿£¿£¿£¿£¿£¿é£º
2¡¢
ÆóÒµ¼°ÊµÑµ»ùµØÅàѵ»ú¹¹Çå¾²ÅàѵÖÎÀíϵͳ
Èí¼þϵͳΪÆóÒµ¼°ÊµÑµ»ùµØÌṩȫÁ÷³ÌµÄÅàѵÖÎÀí£¬£¬£¬°üÀ¨½ÌÎñÐÅÏ¢ÖÎÀí¡¢¿¼ÎñÐÅÏ¢ÖÎÀíºÍÐÅÏ¢î¿ÏµÈý´ó×Óϵͳ£¬£¬£¬ÏµÍ³Ö§³ÖÓ빫˾ÅàѵÐÅÏ¢ÖÎÀíϵͳ¡¢Éú²úÐÅÏ¢ÖÎÀíϵͳ¡¢°ì֤ϵͳƷ¼¶Èý·½ÓªÒµÏµÍ³µÄ¶Ô½Ó£¬£¬£¬ÐγÉÕû¸öÓªÒµÉú̬µÄÊý¾Ý±Õ»·¡£¡£¡£
½ÌÎñÐÅÏ¢ÖÎÀíϵͳ£º°üÀ¨ÅàѵÐèÇóËѼ¯¡¢ÅàѵÍýÏëÖÆ¶©¡¢Åàѵ¿ª°à¡¢Åàѵ±¨Ãû¡¢ÅàѵʵÑéÖÎÀí¡¢Åàѵ¹éµµµÈ¹¦Ð§£¬£¬£¬ÌṩÅàѵÕûÌåÖÎÀíÀú³ÌÓÐÓõÄÊý¾Ý±¸°¸£¬£¬£¬ÐγɿÉ×·ËݵÄÅàѵµµ°¸£¬£¬£¬µÖ´ïÒ»ÈËÒ»µµ¡¢Ò»ÆÚÒ»µµµÄÅàѵÖÎÀíµç×Óµµ°¸ÖÎÀíµÄÏà¹ØÒªÇ󡣡£¡£
¿¼ÎñÐÅÏ¢ÖÎÀíϵͳ£ºÎªÊµÑµÖÐÐÄÌṩ¿¼ÊÔÍýÏë¡¢¿¼ÊÔ°²ÅÅ¡¢×éÖ¯¿¼ÊÔ¡¢ÏÖ³¡¿¼ÊÔÖÎÀí¡¢¿¼ÊÔÊý¾ÝÁôºÛµÈ¿¼ÎñµÄÒ»Ì廯ÖÎÀí£¬£¬£¬ÐÖú¿¼ÊÔÖÎÀíÕßÖÎÀí¿¼ÊÔ¸÷¸ö»·½Ú£¬£¬£¬°üÀ¨ÀíÂÛºÍʵ²ÙÁ½ÖÖÀàÐ͵Ŀ¼ÊÔ£¬£¬£¬ÊµÏÖ¿¼ÊÔÁ÷³ÌµÄºÏÀí»¯¡¢¿¼ÊÔÀú³ÌµÄÖÇÄÜ»¯¡¢¿¼ÊÔ¿¢ÊºóµÄÊý¾Ý»¯£¬£¬£¬¸üºÃµÄΪÅàѵ¿¼ÊÔÌṩÐÅÏ¢»¯ÖÎÀíÄÜÁ¦¡£¡£¡£
ÅàѵÐÅÏ¢î¿ÏµÏµÍ³£ºÏµÍ³Ö§³Ö¿Î³ÌÊý¾Ý¡¢×°±¸ÉèÊ©Êý¾Ý¡¢Ö°Ô±Êý¾Ý¡¢ÅàѵÊý¾Ý¡¢ÉóºËÊý¾Ý¡¢Ö¤ÊéÊý¾ÝµÈ×Ô¶¯Í³¼Æ²¢½ÓÈëî¿ÏµÖ§³ÖÐÅÏ¢»¯ÏµÍ³£¬£¬£¬¾ß±¸Í¨¹ýÊý¾Ý½Ó¿Ú»òÕßÎļþ´«Ê䷽ʽ£¬£¬£¬ÊµÊ±½«Ñ§Ô±Çå¾²Åàѵ¡¢¿¼ÊÔµÈ×ÛºÏÐÅÏ¢µµ°¸Êý¾ÝÉÏ´«£¬£¬£¬Öª×㹫˾¶ÔÇå¾²ÅàѵµÄî¿ÏµÒªÇ󡣡£¡£
Åàѵ»ú¹¹Çå¾²ÅàѵÖÎÀíϵͳÈí¼þ¹¦Ð§Ä£¿£¿£¿£¿£¿£¿é£º
ÉÏһƪ£º
VR»ðÔÖÌÓÉúÌåÑéʵѵƽ̨
·µ»Øµ½Ä¿Â¼£º
»Øµ½Ä¿Â¼
ÏÂһƪ£º
Σ»£»£»£»£»¯¹¤ÒÕÌØÖÖ×÷ÒµÏÖʵ²Ù×÷¹ú¼Ò¿¼ÊÔ·½Ê½
ÓÑÇéÁ´½Ó
º¼Öݵç×ӿƼ¼´óѧ¡°Ò»´øÒ»Æð¡±ÐÅÏ¢ÊÖÒÕÑо¿Ôº
Öǻ۽ÌѧÅàѵ·þÎñÖÎÀíÆ½Ì¨
Öйú¸ßµÈ½ÌÓýѧ»á
¸ßµÈ½ÌÓý˾
Ö°Òµ½ÌÓýÓë³ÉÈ˽ÌÓý˾
ÐÂÎÅÖÐÐÄ
¹«Ë¾ÐÂÎÅ
ÐÐÒµ×Éѯ
ÐÐÒµ¹æÔò±ê×¼
ÁªÏµÈËÉú¾ÍÊDz«
0571-86904592
ºîÏÈÉú 13777856668 18969176668
??Àî˾Àí 18958129088
´«Õ棺0571-86904592
Óʱࣺ310018
E-mail£º
yskjxs@163.com
µØµã£ºÕã½Ê¡º¼ÖÝÊÐÏÂɳ3ºÅ´ó½Ö8ºÅ·¿ÚºÍ´ï´´ÒâÔ°5ºÅÂ¥6Â¥602¡¢604¡¢606ÊÒ
΢ÐŹ«ÖÚºÅ
°æÈ¨ËùÓÐ Copyright ©2005-2025 ÈËÉú¾ÍÊDz« ÕãICP±¸18035468ºÅ-1
ÊÖÒÕÖ§³Ö£ºÁÇÑïÍøÂç
¡¾ÍøÕ¾µØÍ¼¡¿